踏月爱游网单站免虚拟机网单游戏一键端下载网游单机社区

标题: 【爱游网单】剑灵 三系怀旧无魔改版 S123 武器 虚拟机一键端 GM 后台刷物品 [打印本页]

作者: 踏月传奇    时间: 2025-11-25 23:02
标题: 【爱游网单】剑灵 三系怀旧无魔改版 S123 武器 虚拟机一键端 GM 后台刷物品


【爱游网单】剑灵 三系怀旧无魔改版 S123 武器 虚拟机一 ... 【爱游网单】剑灵 三系怀旧无魔改版 S123 武器 虚拟机一 ...

【爱游网单】剑灵 三系怀旧无魔改版 S123 武器 虚拟机一 ...



【爱游网单】剑灵 三系怀旧无魔改版 S123 武器 虚拟机一 ...

=======================

【爱游网单】剑灵 三系怀旧无魔改版 S123 武器 虚拟机一 ...




【爱游网单】剑灵 三系怀旧无魔改版 S123 武器 虚拟机一键端 GM 后台刷物品 / 装备 / 点券 / 会员 附视频安装教程


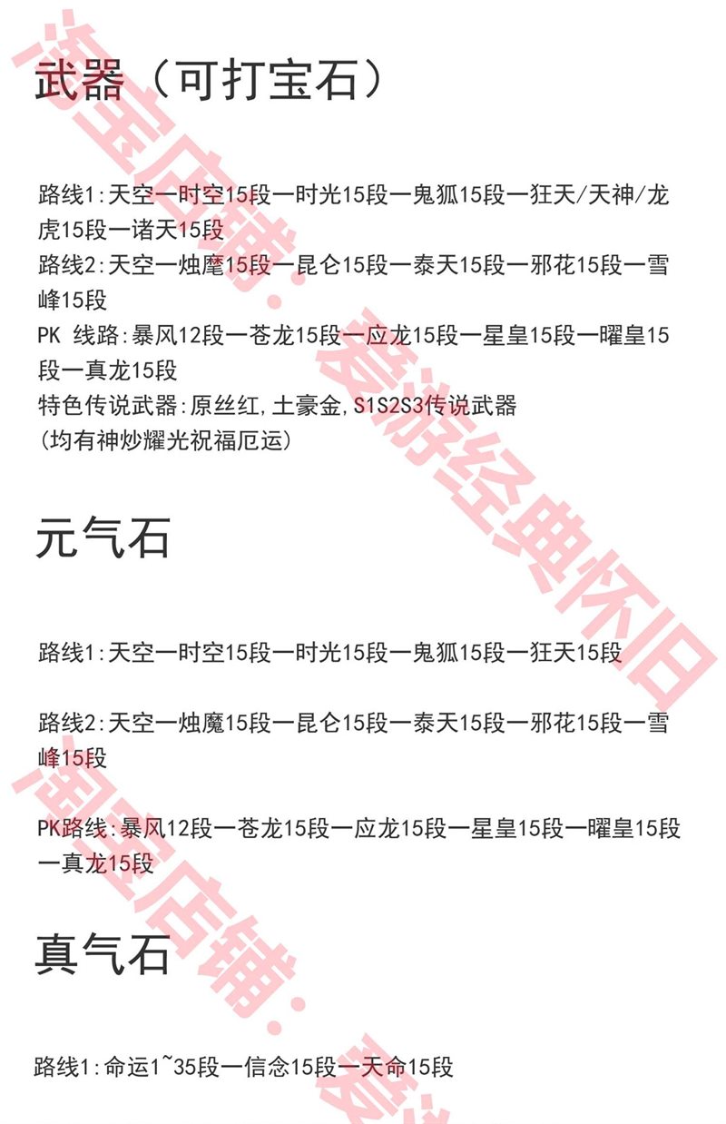
《剑灵》三系怀旧无魔改版本这款稀有端游单机版体验超还原!职业保留剑士、拳师、力士等经典设定,剑士连招丝滑打击感拉满,拳师近战浮空连招酷炫,适配怀旧版战斗节奏。副本有红莲墓地、雪人洞,闯关能爆 S123 系列武器和绝版时装;坐骑是九尾狐、飞翼虎等灵宠,跑图探索氛围感拉满;时装主打东方幻想风,洪门校服、灵族萌系装扮颜值在线。特色玩法是核心,GM 后台可自由刷物品、装备、点券和会员,无魔改版本还原原版数值,不用肝氪就能集齐毕业装,还能体验轻功飞檐走壁、门派竞技玩法,虚拟机一键端部署超简单。网游单机论坛里这款稀缺度高,比起其他网单,这款的剑灵怀旧体验更贴合老玩家!

是否需要虚拟机:是
文件大小:压缩包约45G
支持系统:win10、win11
硬件需求:运行内存12G +4核及以上CPU+独立显卡(推荐固态硬盘运行)

此款为三系复古版,完全无修改,对于喜欢单人副本的来说就无趣了,因为纯复古无修改单人打不过多人本。要单人玩可以看看之前网站的黑月三系


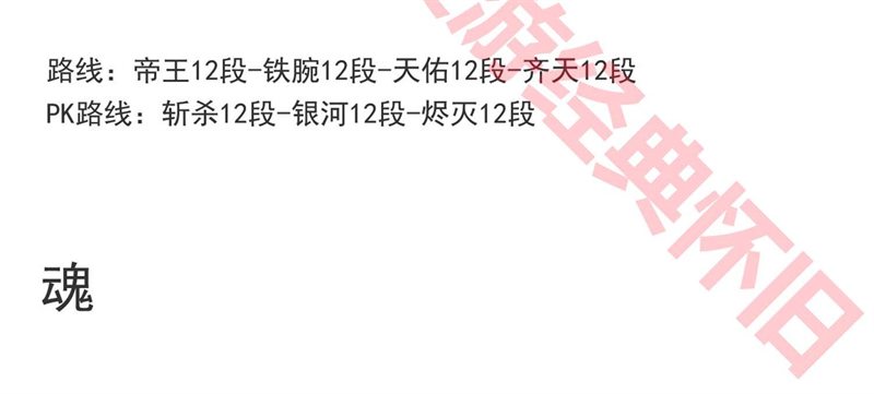
对于喜欢收藏和复古的小伙伴来说就不错,有少女时代和多款精美时装和全特效幻化武器。S1/S2/S3无形、光明、暗黑、尚方、风魂、劫难、炎魂、生魂。 所有武器属性与当年的国服1比1,老玩家的情怀 直接商城获取。完整主线剧情,GM后台完整物品代码


=====================================================

【爱游网单】剑灵 三系怀旧无魔改版 S123 武器 虚拟机一 ...
【爱游网单】剑灵 三系怀旧无魔改版 S123 武器 虚拟机一 ...




































友情提示:回复后这里查看下载地址
↓↓↓↓↓↓↓↓↓↓↓↓↓↓


作者: lx5267    时间: 2025-11-30 22:35

作者: zy89508    时间: 2025-12-1 14:02
让他有一天如u饿
作者: zy89508    时间: 2025-12-1 14:04
i一天人与人特甜味儿
作者: sjd136    时间: 2026-3-24 10:38

作者: player888    时间: 2026-3-24 17:11
谢谢楼主分享




欢迎光临 踏月爱游网单站免虚拟机网单游戏一键端下载网游单机社区 (https://www.tayue2016.com/) Powered by Discuz! X3.2